
Építs saját tűzérzékelő rendszert, és tedd biztonságosabbá környezeted! Fedezd fel az Arduino és a lángérzékelő modul izgalmas összekapcsolásának lehetőségeit! A cikkben a működési háttér, a mintakapcsolás és az alkalmazási minták mellett egy kis kitekintést is olvashatsz. Kiderül, hogyan működik a lángérzékelő, milyen alkatrészeket használ, és lépésről lépésre integráljuk az Arduino rendszerünkbe.
A tűz szerepe az emberi életben

A tűz korai észlelése és megfékezése

Ennek elkerülése érdekében számos módszert fejlesztettek ki a tűz korai észlelésére és megfékezésére. Az ősi időkben az emberek őrszolgálatot tartottak, hogy időben észleljék a tűzveszélyt, és megvédjék a közösséget. Az ipari forradalom során azonban a tűzveszélyes helyzetek száma és kockázata jelentősen megnőtt, különösen a gyárakban és a nagyvárosokban. Ezért elengedhetetlenné váltak az automatikus tűzérzékelő rendszerek.
A lángdetektorok szerepe
A lángdetektorok ebben a folyamatban kulcsszerepet játszanak. Ezek az eszközök képesek gyorsan észlelni a láng jelenlétét, és riasztást adni – így lehetőséget nyújtva a tűz korai eloltására vagy a helyszín evakuálására. A lángdetektorok működése azon alapul, hogy érzékelik a láng által kibocsátott specifikus sugárzásokat, például az infravörös (IR) vagy az ultraibolya (UV) tartományban. Amint a detektor észleli ezeket a sugárzásokat, azonnal jelez, és aktiválja a tűzvédelmi rendszert.
A lángdetektorok története a korai tűzérzékelőkig nyúlik vissza, amikor még egyszerűbb, hőmérséklet-változást érzékelő eszközöket használtak. Az első tűzérzékelők mechanikus hőmérsékletmérők voltak, amelyek a hőmérséklet emelkedését észlelték, és ennek alapján riasztottak. Ezek az eszközök azonban gyakran túl későn reagáltak, mivel a tűz már jelentős hőmennyiséget kellett termeljen ahhoz, hogy az érzékelő működésbe lépjen. Az idők folyamán a technológia fejlődésével megjelentek az infravörös és ultraibolya sugárzást érzékelő detektorok, amelyek sokkal pontosabbak és gyorsabbak lettek.
A lángdetektorok típusai és működési elveik
A lángdetektorok a tűzészlelés fontos eszközei, melyek különféle technológiák alkalmazásával képesek érzékelni a lángok jelenlétét. A fő típusok közé tartoznak az infravörös (IR), az ultraibolya (UV), és a kombinált UV/IR detektorok. Minden típusnak megvannak a saját előnyei és hátrányai, amelyeket érdemes alaposan megismerni annak érdekében, hogy a legmegfelelőbbet válasszuk az adott alkalmazáshoz.
Infravörös (IR) lángdetektorok
Az IR lángdetektorok az infravörös sugárzást érzékelik, amelyet a forró tárgyak, különösen a lángok bocsátanak ki. Az infravörös sugárzás egyfajta elektromágneses sugárzás, amelynek hullámhossza hosszabb, mint a látható fényé, de rövidebb, mint a mikrohullámoké.
Az IR detektorok egyik kulcsfontosságú alkatrésze az IR fotoszenzor. Az IR fotoszenzor többféle lehet – gyártótól függően: fotodióda, fototranzisztor vagy egyszerű infraLED. A leggyakoribb a fototranzisztor – ami egy olyan félvezető eszköz, amely érzékeli az infravörös sugárzást és elektromos jelet generál válaszként. A detektorban található áramkör ezeket az elektromos jeleket hasonlítja össze egy előre beállított küszöbértékkel. Amennyiben a sugárzás meghaladja ezt az értéket: a komparátor jelet ad, amely riasztást vált ki.
Az IR lángdetektorok nagy előnye, hogy viszonylag egyszerűek és megbízhatóak, valamint képesek a lángokat még akkor is érzékelni, ha azok távol vannak az érzékelőtől. Azonban hátrányuk, hogy érzékenyek lehetnek más forró tárgyak infravörös sugárzására is, ami téves riasztásokat okozhat.
Ultraibolya (UV) lángdetektorok
Az UV lángdetektorok az ultraibolya sugárzást érzékelik, amelyet a legtöbb láng kibocsát. Az UV sugárzás a látható fénynél rövidebb hullámhosszú elektromágneses sugárzás, és azonnal jelen van a tűz keletkezésekor. Ez a gyors reakcióidő az UV detektorok egyik legnagyobb előnye, mivel lehetővé teszi a tűz korai észlelését.
Az UV detektorok érzékelő eleme egy UV fotodióda, amely érzékeli az ultraibolya sugárzást és elektromos jelet generál. Az UV detektorok nagyon érzékenyek a lángok által kibocsátott UV sugárzásra, így gyorsan képesek reagálni a tűz keletkezésére. Azonban ezek az érzékelők érzékenyek lehetnek más UV forrásokra is, például a napfényre vagy különböző mesterséges fényforrásokra. Ennek következtében megfelelő szűrőkkel kell ellátni őket, hogy csökkentsék a téves riasztások számát.
Az UV detektorok további előnye, hogy képesek kis méretű és alacsony hőmérsékletű lángok érzékelésére is, amelyeket más típusú detektorok esetleg nem észlelnének. Hátrányuk viszont, hogy az UV sugárzás könnyen elnyelődik a füstben és más szennyező anyagokban, ami csökkentheti az érzékelő hatékonyságát bizonyos körülmények között.
Kombinált UV/IR lángdetektorok
A kombinált UV/IR lángdetektorok mindkét sugárzástípust érzékelik, így növelve a megbízhatóságot és csökkentve a téves riasztások számát. Ezek a detektorok a legmodernebb technológiát képviselik, mivel képesek az UV és az IR sugárzás egyidejű észlelésére, és komplex algoritmusokat használnak a kétféle sugárzás összehasonlítására és elemzésére.
A kombinált UV/IR detektorok működési elve azon alapul, hogy a tűz által kibocsátott sugárzás mind az UV, mind az IR tartományban jelentkezik. Az érzékelőben lévő algoritmusok összevetik a két sugárzás jeleit, és csak akkor váltanak ki riasztást, ha mindkét típusú sugárzást érzékelik. Ez jelentősen csökkenti a téves riasztások számát, mivel a napfény vagy más forró tárgyak által kibocsátott sugárzás általában csak az egyik típusú detektort aktiválná.
A kombinált detektorok egyik legnagyobb előnye a magas megbízhatóság és az alacsony téves riasztási arány. Ezek az eszközök különösen hasznosak olyan ipari környezetekben, ahol nagy a téves riasztások kockázata. Ugyanakkor ezek a detektorok drágábbak is lehetnek az egyszerűbb IR vagy UV detektorokhoz képest, és komplexebb karbantartást igényelhetnek.
Infravörös lángérzékelő modul
Nem is lenne elektronikai cikk a lángérzékelő nélkül. Az egyszerűség végett az Arduino-val való összekapcsolásán keresztül lehet jól megismerni az egyes funkcionális egységeit. Ezt a modult használhatjuk különféle biztonsági alkalmazásokban, például tűzjelző rendszerekben vagy más automatizált biztonsági megoldásokban – persze figyelembe véve az Arduino korlátait és a nem 7/24 órás üzemi követelményeket!

A lángérzékelő modul analóg és digitális kimenettel egyaránt rendelkezik, lehetővé téve a rugalmas csatlakoztatást és a különböző érzékelési igények kielégítését. Az alábbiakban részletesen kerül bemutatásra a modul felépítése, működése és az Arduino rendszerhez való illesztése. Valamint néhány mintaalkalmazás és fejlesztési lehetőség is.
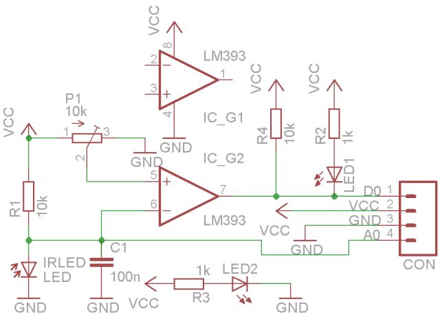
Az áramkör kapcsolási rajza sokkal beszédesebb, mint a kész áramköri fénykép:

A főbb funkcionális részegységek
A lángérzékelő modul fő komponensei a következők:
- IR Fotoszenzor [IRLED]: Az infravörös sugárzást érzékeli, amelyet a lángok bocsátanak ki.
- Komparátor IC[IC_G1; IC_G2]: Összehasonlítja az IR fotodióda által generált jelet egy előre beállított küszöbértékkel, és ha a jel meghaladja ezt az értéket, aktiválja a riasztást.
- Trimmer-potméter (változtatható ellenállás)[P1/VR1]: Lehetővé teszi a küszöbérték finomhangolását, így pontosítva az érzékelő működését az adott környezetben.
- Csatlakozó[CON]: VCC, GND, DO (digitális kimenet), AO (analóg kimenet).
Az IR (infravörös) fotoszenzor
Az infravörös (IR) fotoszenzor az egyik legfontosabb alkotóeleme egy lángdetektornak. Az IR fotoszenzor olyan félvezető eszköz, amely az infravörös sugárzást érzékeli és elektromos jelet generál válaszként. A lángok különösen erős infravörös sugárzást bocsátanak ki, amit az IR fotodióda képes érzékelni. A fotodióda alapvető működési elve, hogy a láng intenzitásától függően változtatja meg vezetőképességét. A fotodióda az infravörös sugárzás hatására elektronokat szabadít fel a félvezető anyagban, ezáltal változtatva meg a vezetőképességét. Az elektronok felszabadulása elektromos jelet eredményez, amelyet a detektor további részei használnak fel a láng jelenlétének megállapításához. Az IR fotodióda érzékenysége és gyors reakcióképessége alapvető fontosságú a lángok korai észleléséhez, ami különösen fontos. (A részletes működési elvről a →LED, mint érzékelő cikkben olvashatsz bővebben.
Komparátor IC és a trimmer ellenállás
Az LM393 komparátor IC egy másik kulcsfontosságú elem a lángdetektor működésében. A komparátor IC alapvető funkciója, hogy összehasonlítja az IR fotodióda által generált elektromos jelet egy előre beállított küszöbértékkel. Ez a folyamat azért fontos, mert a detektor csak akkor aktiválja a riasztást, ha a beérkező jel meghaladja a küszöbértéket, amely a láng jelenlétére utal.
A küszöbérték beállítása a trimmer-potméter segítségével történik. A trimmer ellenállás egy változtatható leágazású ellenállás (gyakorlatilag két ellenállás egymás után), amely lehetővé teszi a detektor érzékenységének finomhangolását. Ezzel a beállítással optimalizálhatjuk a detektor működését az adott környezethez és a kívánt érzékenységi szinthez. Például, ha a detektort egy nagyobb zajos környezetben használják, ahol sok a háttérsugárzás, a trimmer ellenállással beállíthatjuk a küszöbértéket magasabbra, hogy csökkentsük a téves riasztások számát.
Az LM393 komparátor IC működése alapvetően egyszerű, mégis hatékony: amikor a bemeneti jel meghaladja a beállított küszöbértéket, az IC kimenete megváltozik, jelezve a riasztórendszernek, hogy lángot észlelt. Az IC gyors reagálóképessége és megbízhatósága kulcsfontosságú a pontos és időben történő riasztás érdekében.
Az érzékelő modul kivezetései/csatlakozások
A lángdetektor modul számos elektromos csatlakozóval rendelkezik, amelyek biztosítják az eszköz megfelelő működését és integrációját más rendszerekkel. A leggyakrabban használt csatlakozók közé tartoznak a VCC, GND, DO és AO.
VCC (Tápellátás)
A VCC csatlakozó biztosítja a tápellátást a lángérzékelő modul számára. Ez lehet akár a +5V vagy +3.3V tápfeszültség is. Fontos! A stabil és ingadozásmentes tápellátás alapvető fontosságú a detektor működése szempontjából, mivel a bizonytalan, zajos vagy hullámzó feszültségű tápellátás téves riasztásokhoz vezethet! A tápfeszültséget a feldolgozó processzor feszültségével egyezően válasszuk meg! A modul és a feldolgozóprocesszor azonos tápfeszültségű legyen – nem ad stabil, megbízható működést, ha a processzor 5V-ról, míg a modul 3.3Vról járt! Fordított esetben nem csak hibás működés, hanem a processzor meghibásodása is kódolva van a rendszerben!
GND (Föld)
A tápellátás közös pontja.
DO (Digital Output)
A DO csatlakozó a digitális kimenetet biztosítja, amely jelez, ha a detektor lángot érzékel. A digitális kimenet logikai szinten (0 vagy 1) működik, ahol a 0 azt jelenti, hogy nincs láng, az 1 pedig azt, hogy lángot észleltek. A digitális kimenet előnye, hogy egyszerű és egyértelmű jelet ad a riasztórendszernek vagy más kapcsolódó eszközöknek, így biztosítva a gyors és hatékony reagálást a tűzészlelésre. A DO csatlakozó által biztosított digitális kimenet egy egyszerű, bináris jel, amelyet az Arduino vagy más mikrokontroller könnyen olvashat. Ez a jel két állapotot vehet fel: magas (HIGH) vagy alacsony (LOW). Amikor a lángérzékelő modul lángot észlel, a digitális kimenet magasra vált, jelezve a láng jelenlétét. Ez a digitális jel egyszerű és hatékony módja annak, hogy a rendszer figyelmeztesse a felhasználót vagy indítson el egy riasztási folyamatot.
AO (Analog Output)
Az AO csatlakozó az analóg kimenetet biztosítja, amely az IR sugárzás intenzitását mutatja. Az analóg kimenet folyamatos jelet szolgáltat, amely arányos az érzékelt infravörös sugárzás intenzitásával. Az AO kimenet lehetővé teszi a láng intenzitásának pontosabb mérését és figyelését, ami különösen hasznos lehet olyan alkalmazásokban, ahol a láng intenzitásának változása is fontos információ.
Az AO csatlakozó által szolgáltatott jel egy folyamatos feszültségérték, amely az érzékelt infravörös sugárzás intenzitását tükrözi. Ez az érték az érzékelő észlelt sugárzásának függvényében változik, lehetővé téve a láng intenzitásának folyamatos és pontos mérését. Az analóg jel előnye, hogy részletesebb információkat szolgáltat, mint a digitális kimenet, mivel nem csupán a láng jelenlétét jelzi, hanem annak intenzitását is. Az AO csatlakozó által biztosított analóg kimenet számos alkalmazásban hasznos is lehet. Például olyan rendszerekben, ahol a láng intenzitásának változását is figyelni kell, az analóg kimenet lehetővé teszi a pontosabb és részletesebb monitorozást. Ilyen alkalmazások lehetnek például laboratóriumi kutatások, ipari folyamatok ellenőrzése, vagy akár otthoni automatikus rendszerek, ahol a láng intenzitásának folyamatos figyelése szükséges. Fontos! Az analóg jel közvetlenül az érzékelőről jön – nincsen erősítve illetve leválasztva. Terhelés hatására a mérési eredmény hamis lesz!
Mintaalkalmazás
A rendszer kipróbálása történhet szimulátorban vagy a való életben. A gyakorlati, kézzelfogható megoldás mindig érdekesebb, látványosabb, mint holmi villogó LED-ek a képernyőn…
Szükséges eszközök
- 1x →Arduino Uno vagy más kompatibilis mikrokontroller alaplap,
- 1x →Lángérzékelő modul,
- kábelek,
- →170, 400 vagy 830 pontos breadboard (tesztelőpanel) [opcionális],
- →passzív csipogó [opcionális],
- →visszajelző LED és ellenállás [opcionális].
És az összekapcsolást a legegyszerűbben megoldva valahogy így kell kinéznie:

Az Arduino platformból az UNO lapkára esett a kísérleti választás. A lángérzékelő modul VCC és GND kivezetéseit az Arduino lapka megfelelő érintkezőihez kell bekötni (Vcc – 5V; GND – GND). A lángérzékelő szenzor digitális kimenetét (DO) az Arduino UNO egyik digitális jelet fogadni képes bemenetéhez (itt: A5) kell csatlakoztatni – ez a lángfigyelő modul van/nincs kimenete – így az Arduino figyelni fogja a láng jelenlétét. Az modul analóg kimenete a láng intenzitással, háttér infravörös fénnyel arányos jelszintet ad (ezt a lapka A4 bemenetére kössük be).
Ellenőrzés – élesztés
Miután az összes elektromos összekötést létrehoztuk, fontos lépés az összeköttetések tételes ellenőrzése. Ekkor a stabilitást (kontakthiba-mentességet) és a tényleges lábra való bekötést is jelenti. Az ellenőrzés során figyeljünk a következőkre:
- VCC és GND csatlakozások: Ellenőrizzük, hogy a tápfeszültség és a földelés megfelelően csatlakozik az Arduinohoz és a lángérzékelő modulhoz. A helytelen csatlakoztatás hibás működést vagy akár a komponensek sérülését is okozhatja. Vigyázzunk, mert a Vcc és a GND felcserélése rövidzárat, túlmelegedést és a modul halálát is okozhatja!
- DO és AO kimenetek: A digitális és analóg kimenetek helyes bekötése is ellenőrizendő! Hibás bekötés során az analóg kimenetet fokozottan nézzük meg – nehogy digitális bemenetre kössük. Ekkor mérni nem lehet lehetséges!
Élesztés és a billenési küszöb beállítása
A tápfeszültség (Vcc és GND) megjelenésekor a modul Pwr (tápfeszültség) LED-je világít. Ha nem, akkor a bekötést ellenőrizzük – szakadásra illetve polaritásra is!
A tápfeszültség megjelenése után a billenési-érzékelési küszöböt kell beállítanunk, hiszen a környezetben az infravörös sugárzás – akár napfény, akár a tárgyak által kibocsátott infravörös sugárzás hőhullámként – megjelenik. A láng a háttérsugárzáshoz képest jelenik meg – így a háttérzajból kiemelkedő jelet kell megfogni! A lángérzékelő modulon található trimmerellenállás (vagy potenciométer) lehetővé teszi az érzékelő érzékenységének beállítását. Ez kritikus fontosságú, mivel biztosítja, hogy a detektor megbízhatóan érzékelje a lángokat, ugyanakkor minimalizálja a téves riasztások számát. Itt figyelembe kell vennünk, hogy nappal a napfény hatása, este pedig a világítás infravörös sugárzása okozza az infravörös háttérsugárzást!
A beállítás
Először egy nyugodt, zavaró jelektől mentes környezetet kell létrehozni a lángdetektor beállításához. Ez lehet egy labor/szerelőasztal, vagy egy nagyobb helyiség közepe. A cél az, hogy olyan körülményeket kell teremteni, ahol valószínűleg az eszköz működni fog – és a különböző lángokat is lehet itt tesztelni. A beállítási, behangolási menetrend:
- Kezdeti beállítás
A beállítások megkezdése előtt a változtatható ellenállást középső állásba kell helyezni. Elég ha a tápfeszültséget megkapja – ugyanis a riasztási LED is elérhető áramköri lapon. A középállás egy jó kiindulópont – ekkor még sem nem túl érzékeny, sem nem „tetszhalott” az eszköz. - Lángteszt
Különböző intenzitású lángokkal lehet éleszteni az eszközt. A cél, hogy a beállítás során a modul és a lángforrás se mozogjon – erre a gyertya és a modult rögzítő breadboard megfelelő elrendezést ad. A gyertyát meggyújtva a modul már lehet, hogy bejelez. Ha nem így lenne, akkor a beállító potenciométert addig kell forgatni, míg a határt meg nem találjuk:
– ha a lángra rálát az érzékelő, akkor világít a lángvisszajelző LED,
– ha takarásba kerül vagy kialszik a láng, akkor a lángvisszajelző LED nem világíthat. - Pontosság, érzékenység, használat
A láng elvétele után az érzékelőt érdemes elfordítani a világítás, illetve az ablak irányába. Ha ekkor – tévesen – lángot jelezne, akkor az érzékenységi küszöböt csökkenteni kell! - Tesztriasztások
A lángot meggyújtva a modulnak jeleznie kell, Függetlenül, hogy az ablak előtt vagy a sötét fal előtt látja a lángot. Ha szükséges a potméterrel beállítható egy optimális tartomány, hogy a környezeti hatásokra még nem, de a kisebb lángra már jelezzen. Lángként öngyújtó, gyertya, gyufaláng is jó teszt célra. Tipp: a modul érzékelése a távolságtól is függ, valamint a látószöge kb. 60 fokos (hátra fele például nem lát!).
A beállításokat többször ismételve és közelítve a valós helyzetet addig, amíg a detektor megbízhatóan érzékeli a lángokat és alig (vagy egyáltalán nem) ad téves riasztást. Ez a beállítási körfolyamat biztosítja, hogy a lángdetektor stabilan és megbízhatóan működjön a valós használat során is.
Fontos! A detektor válaszidejét és pontossága nagyon kritikus! Az érzékelőnek gyorsan és pontosan kell reagálnia a lángok jelenlétére, hogy hatékonyan megelőzze a tűz kialakulását és/vagy terjedését. A válaszidő kritikus szempont, mivel egy gyorsan reagáló detektor segíthet a tűz korai észlelésében, – azonban a téves riasztás az éberséget és a megbízható működést csökkenti (Human error!).
Arduino integráció
A modul önálló működése is sok mindenre alkalmas – de a használati lehetőségeket nagymértékben bővíti, ha Arduino-val kapcsoljuk össze.
A →Mintaalkalmazásban vázolt kapcsolást ha megépítjük, akkor az Arduino tesztkóddal azonnal éleszthetjük is a modult.

A hang és a külső sziréna mint továbbfejlesztési lehetőség került berajzolásra!
Lángdetektorok és az Arduino kapcsolata
Az Arduino platform kiválóan alkalmas a lángdetektorok kezelésére, mivel könnyen programozható és számos szenzorral kompatibilis. A lángdetektor modul VCC és GND érintkezőit az Arduino 5V és GND érintkezőihez csatlakoztatása után a kimenetei következnek: a modul DO kivezetése az alaplap A5 (azaz a D19) bemenetére, míg a modul AO kivezetése az alaplap A4 bementére megy.
Kódolási alapok
Az Arduino kód nagyon egyszerű, hiszen egy digitális bemenetet kell a riasztáshoz figyelni illetve az analóg jelszintet kiolvasni a riasztáskor. Az példakód bemutatja, az érzékelő alapvető működését. Trükk: a LED visszajelzés az alaplapi D13-as kivezetésen levő visszajelző LED lesz.
1 2 3 4 5 6 7 8 9 10 11 12 13 14 15 16 17 18 19 | void setup() { pinMode(A5, INPUT); // Inicializáljuk a lángdetektor kimenetének fogadásához az A5 bemenetet pinMode(LED_BUILTIN, OUTPUT); // Inicializáljuk a beépített LED-et (kimenet) Serial.begin(9600); // Soros kommunikáció inicializálása. } void loop() { int flameValue = analogRead(A4); // Olvassuk le az analóg értéket. if (digitalRead(A5) == HIGH) { digitalWrite(LED_BUILTIN, HIGH); // LED bekapcsolása Serial.println("** Figyelmeztetés! Tűz van! **"); } else { digitalWrite(LED_BUILTIN, LOW); // LED kikapcsolása Serial.println("."); } Serial.print("Lángintenzitás: "); Serial.println(flameValue); // Az analóg érték megjelenítése delay(100); // Késleltetés } |
Ez a kód bemutatja, hogyan lehet az Arduino-val egyszerűen kezelni egy lángdetektort. A setup() függvényben beállítjuk a szükséges pin-eket, majd a loop() függvényben folyamatosan ellenőrzésre kerül a lángdetektor jele. Ha a detektor lángot érzékel, a beépített LED bekapcsol és egy figyelmeztető üzenet jelenik meg a soros monitoron. Az analóg értékek leolvasása és megjelenítése lehetővé teszi a láng intenzitásának nyomonkövetését is.
A tűzjelző programkód – részletesen
A kód két fő részre osztható: setup() és loop() függvényekre.
A setup() függvény
1 2 3 4 5 | void setup() { pinMode(A5, INPUT); // Inicializálás a lángérzékelés részére pinMode(LED_BUILTIN, OUTPUT); // Inicializálás - beépített LED-et kimenetként. Serial.begin(9600); // Soros kommunikáció inicializálása. } |
pinMode(2, INPUT);: Ez a sor beállítja a D2 pin-t bemeneti módban. Ez azt jelenti, hogy a lángdetektor digitális kimeneti jele, amely a láng jelenlétét jelzi, a D2 porton keresztül érkezik. Amikor a lángdetektor jelet ad (azaz lángot észlel), a pin magas szintre (HIGH) vált.pinMode(LED_BUILTIN, OUTPUT);: Itt a beépített LED kimeneti pin-ként van beállítva. Ezt a LED-et fogjuk használni vizuális figyelmeztetésként, hogy a felhasználó könnyen észlelje a tűzérzékelést.Serial.begin(9600);: A soros kommunikáció inicializálása 9600 baud sebességgel. Ez lehetővé teszi, hogy az Arduino soros porton keresztül adatokat küldjön a számítógépnek, amely segít a hibakeresésben és az adatok megjelenítésében.
A loop() függvény
1 2 3 4 5 6 7 8 9 10 11 12 13 | void loop() { int flameValue = analogRead(A0); // Olvasom le az analóg értéket. if (digitalRead(2) == HIGH) { digitalWrite(LED_BUILTIN, HIGH); // LED bekapcsolása Serial.println("** Figyelmeztetés! Tűz van! **"); } else { digitalWrite(LED_BUILTIN, LOW); // LED kikapcsolása Serial.println("Nincs tűz észlelve"); } Serial.print("Lángintenzitás: "); Serial.println(flameValue); // Az analóg érték megjelenítése delay(100); // Késleltetés } |
int flameValue = analogRead(A0);: Ez a sor leolvassa az A0 analóg bemenetről érkező jelet, amely a lángdetektor analóg kimenete. AzanalogRead()funkció egy 0 és 1023 közötti értéket ad vissza, ahol 0 a legkisebb, 1023 pedig a legnagyobb értéket jelenti. Ez az érték az érzékelt láng intenzitását tükrözi.if (digitalRead(A4) == HIGH): Itt a kód ellenőrzi, hogy a D2 pin értéke HIGH-e. Ha igen, akkor a lángdetektor lángot érzékel.digitalWrite(LED_BUILTIN, HIGH);: Ha a lángdetektor jelet ad, a LED bekapcsol, jelezve a felhasználónak, hogy tűz van.Serial.println("** Figyelmeztetés!!!! Tűz!!! **");: A soros monitorra írom ki a figyelmeztető üzenetet, hogy a lángdetektor aktiválódott.else: Ha a D2 pin nem HIGH, azaz nem észlel lángot:digitalWrite(LED_BUILTIN, LOW);: A LED kikapcsolása.Serial.println("Nincs tűz észlelve");: A soros monitorra kiírom, hogy nincs tűz.
Serial.print("Láng intenzitás: "); Serial.println(flameValue);: Itt megjelenítem a láng intenzitását a soros monitoron. Ez segít megérteni, hogy milyen erősségű lángot érzékel a detektor.delay(100);: Egy 100 ms-os késleltetés, amely csökkenti a folyamat sebességét, ezáltal lehetővé teszi a rendszer számára, hogy ne reagáljon túl gyorsan a jelekre.
A program a soros terminálra az alábbi üzeneteket írja:

Lángdetektorok a való életben
Minden technológiai megoldásnak megvannak a maga előnyei és hátrányai, és a lángdetektorok sem kivételek. Fontos megérteni ezeket, hogy megfelelően alkalmazhassuk őket a gyakorlatban.
Az érzékelési pontosság és gyorsaság előnyei
A lángdetektorok egyik legnagyobb előnye a nagyfokú megbízhatóság és gyorsaság, amellyel észlelni lehet a láng jelenlétét. Ez különösen kritikus a tűz korai szakaszában, amikor a gyors reagálás akár életmentő is lehet!
Zavarok a lángdetektorok használatakor
A lángdetektorok használata során számos kihívással és korláttal kell szembenézni. Az egyik legnagyobb probléma az érzékenységük különféle zavaró tényezőkre, mint például a napfény és egyéb (hő-)források. Ezek a hamis riasztásokat okozhatnak, ami zavaró (éberségcsökkentő) és így áttételesen a rendszer hatékonyságát. Sőt – mint minden eszköz, ezek is – a karbantartást igényelnek. Ez magában foglalja az érzékelők tisztítását, az érzékenység ellenőrzését és a rendszeres tesztelést. Az érzékelőLED felületének tisztítása megakadályozza, hogy a por és más szennyeződések befolyásolják az érzékelők működését. Az érzékenység rendszeres ellenőrzése biztosítja, hogy mindig a megfelelő szinten működjenek, és a tesztelések segítenek az esetleges hibák korai felismerésében. A megfelelő karbantartás nem csak növeli a detektor élettartamát, hanem csökkenti a meghibásodás kockázatát is, ami hosszú távon megbízhatóbbá teszi a rendszert.
A hang és a külső sziréna mint továbbfejlesztési lehetőség került berajzolásra!
Jövőbeli trendek és fejlesztési irányok
A technológia folyamatosan fejlődik, és a jövőben várhatóan még hatékonyabb és intelligensebb lángdetektorok jelennek meg. Az új anyagok és algoritmusok használata lehetővé teszi a még pontosabb és gyorsabb tűzérzékelést. Sőt – új funkciókat is egyszerűen integrálhatsz a programba…. Néhány tipp:
- SMS vagy E-mail értesítés: Egy GSM modul hozzáadásával a rendszerhez a tűz érzékelésekor SMS-t vagy e-mailt küldhetünk a megadott számra vagy címre. Ez növelné a rendszer hatékonyságát, különösen akkor, ha nem tartózkodunk a helyszínen.
- Hangjelzés és riasztórendszer: Egy hangjelző vagy sziréna beépítése, amely a láng érzékelésekor megszólal. Ezzel azonnali figyelmeztetést adhatunk a környezetben tartózkodóknak.
- Távvezérlés és monitorozás: Az Arduino-t összekapcsolhatjuk egy WiFi modullal (például ESP8266), hogy távolról is ellenőrizhessük és irányíthassuk a rendszert egy okostelefonos alkalmazás vagy webes felület segítségével. Vagy az egészet portolhatjuk egy ESP modulra…
- Több szenzor integrálása: Több lángdetektor elhelyezése különböző helyeken, hogy növeljük a lefedettséget és a tűz érzékelésének pontosságát. Az Arduino képes több szenzor adatainak egyidejű feldolgozására, így egy komplexebb rendszert is létrehozhatunk.
- Automatikus tűzoltórendszer aktiválása: Egy relémodul használatával az Arduino képes lehet automatikusan aktiválni egy tűzoltórendszert, például egy sprinkler rendszert, amikor lángot érzékel. Ez azonnali reagálást biztosíthat a tűzesetekre, csökkentve a károk mértékét.
- Adatgyűjtés és elemzés: Az érzékelt adatok tárolása egy SD kártyán vagy küldése egy felhő alapú adatbázisba, ahol később elemezhetjük a tűzesetek előzményeit és mintázatait, hogy tovább javíthassuk a rendszer hatékonyságát.
Ezek a továbbfejlesztési lehetőségek nemcsak növelik a rendszer funkcionalitását, hanem jelentősen hozzájárulnak a tűzbiztonság növeléséhez és az esetleges károk minimalizálásához.






